渭南甲骨文事件
网站首页
诉讼资料
事件资讯
相关图片
渭南甲骨文服务器
渭南甲骨文软件包
项目费用及损失
甲骨文事件汇总
汇报材料
项目费用及损失
甲骨文事件汇总
相关图片
渭南甲骨文服务器
渭南甲骨文软件包
项目费用及损失
甲骨文事件汇总
公告信息
严肃声讨:
美国甲骨文(中国)软件系统有限公司
-王小志
等员工欺诈!!!
甲骨文事件汇总
当前位置:
首页
>
甲骨文事件汇总
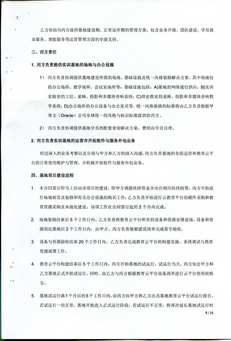
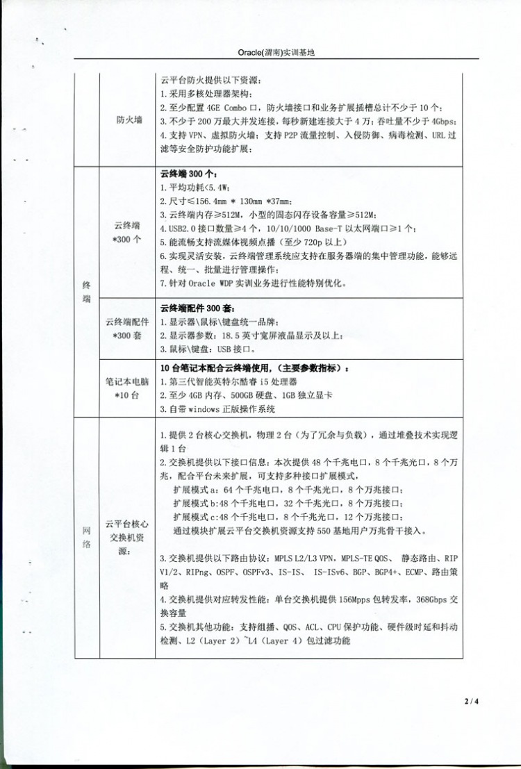
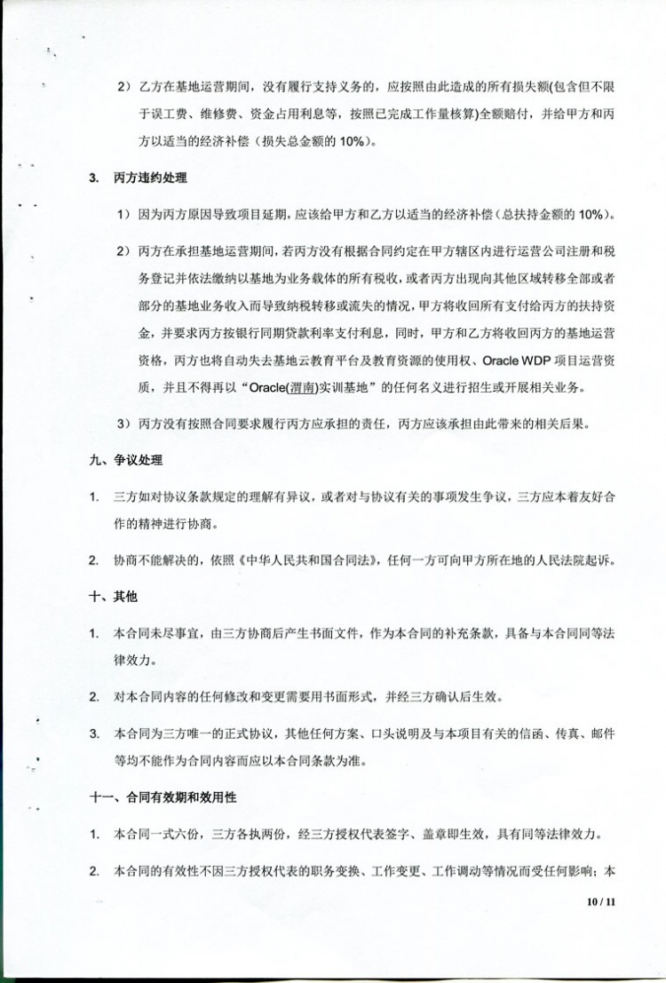
甲骨文渭南合同复印件-三方协议
作者:
来源:
日期: 2017-10-17
浏览次数:
110
次
上一篇:
甲骨文渭南合同复印件-四方备忘录
下一篇:
甲骨文渭南合同复印件-甲骨文电汇凭证
Copyright ©
渭南甲骨文事件
本站部分图文来源网络,如有侵权问题请通知我们处理!
网站设计
维护